欢迎来到环联网  邮箱
智能模糊搜索

智能模糊搜索

仅搜索标题

2018年中国废弃电器电子回收处理行业现状与前景分析 电视机拆解量呈下滑趋势【组图】

分类:行业热点 > 固废处理    发布时间:2018年12月26日 9:53    作者:    文章来源:环保在线

  电器电子产品报废量快速增长,行业市场空间广阔
 
  废弃电器电子拆解业务指拆解企业通过个体户、资源回收大户、回收网点,或者“互联网+回收”的模式收购废弃电器电子,并对其拆解、分拣和部分深加工,并将其中可用资源(玻璃、塑料、钢铁、铜及其合金、印刷电路板等)出售获取销售收入和国家补贴。行业上游为家用电器制造业;下游为钢铁、有色金属冶炼等大宗商品行业。
图表1:废弃电器电子产品回收处理行业所处产业链环节
  从我国废弃电器电子产品的报废情况来看,2017年的报废数量和重量均实现大幅增长,分别达到了5亿台和538.4万吨,同比分别增长了33%和32%;预计2018年全年电器电子产品的报废量还将保持较高增速。总体而言,我国电子电器的报废数量和总量均在不断攀升,从而为废弃电器电子产品回收处理行业的发展创造了巨大的发展空间。
图表2:2015-2018年中国废弃电器电子产品报废数量及重量情况(单位:亿台,万吨,%)
手机报废数量最多,电视机、电冰箱、空调等报废重量占比大
 
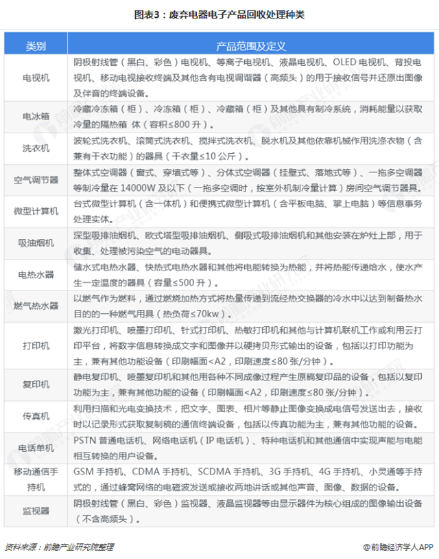
  具体来看,根据2015年我国发布的《废弃电器电子产品处理新目录(2014版)》,废弃电器电器回收处理行业中回收处理的具体产品主要包括电视机、电冰箱、洗衣机、手机等14种产品。
图表3:废弃电器电子产品回收处理种类
  从电器电子产品理论报废数量来看,根据《中国废弃电器电子产品回收处理及综合利用行业白皮书2017》显示,手机的理论报废量最多,在2017年达到了2.32亿台,同比增长了27.25%;此外,吸油烟机理论报废量增长最快,2017年同比增加了6.59倍,而传真机和电热水器的增长速度也较为亮眼,分别达到了3.96倍和1.15倍。
图表4:2016-2017年中国电器电子产品理论报废数量情况(单位:万台,%)
  而从电器电子产品理论报废重量来看,2016-2017年,电视机、电冰箱和空调的报废重量占比稳居前三;而受限于单机体积和重量较小,尽管手机的报废数量稳居第一,但是报废重量占比较小;此外,吸油烟机、传真机和电热水器的报废重量也在2017年得到大幅提高。
图表5:2016-2017年中国电器电子产品理论报废重量情况(单位:万台,%)
弃电器电子产品拆解总量不断攀升,电视机拆解量有下滑趋势
 
  此外,从报废产品回收后的拆解情况来看,报废品的插接总量也在不断攀升。目前,我国非法拆解的小作坊居多,正规拆解企业数量稳定,截止到2017年底,国家累计公布了五个批次废弃电器电子产品处理基金补贴企业名单,共计109家企业。而根据环保部数据,2014-2016年,我国正规企业“四机一脑”(电视机、电冰箱、洗衣机、房间空调器和微型计算机)的实际拆解总量不断增长,绿色回收率(实际拆解量占理论报废量的比率)从2013年的37.94%提高到2016年的70.77%。而随着电器电子产品报废量的迅速增长,前瞻估计2017年和2018年我国报废电器电子产品实际拆解总量还在不断增长,行业发展前景依然向好。
图表6:2014-2018年中国正规企业报废电器电子产品实际拆解总量情况(单位:万台,%)
  而从拆解产品的结构来看,我国主要的回收处理报废产品是电冰箱、房间空调器、洗衣机、电视机和微型计算机,五种产品的拆解量呈现出较大的差异性,其中电视机的拆解量呈明显的下滑趋势,而其他四种报废产品则有与之相反。其中,电视机拆解量的不断下滑和空调器拆解量快速增长主要与2016年补贴额大幅调整有关。
图表7:2014-2016年中国正规企业报废“四机一脑”实际拆解量(单位:万台)
  原标题:2018年中国废弃电器电子回收处理行业现状与前景分析 电视机拆解量呈下滑趋势【组图】

特此声明:
1. 本网转载并注明自其他来源的作品,目的在于传递更多信息,并不代表本网赞同其观点。
2. 请文章来源方确保投稿文章内容及其附属图片无版权争议问题,如发生涉及内容、版权等问题,文章来源方自负相关法律责任。
3. 如涉及作品内容、版权等问题,请在作品发表之日内起一周内与本网联系,否则视为放弃相关权益。