欢迎来到环联网  邮箱
智能模糊搜索

智能模糊搜索

仅搜索标题

报告显示环境和经济呈现明显正相关 "环保影响发展"说法不攻自破

2018-01-19

1月18日,两份年度成绩单同日发布。一个是有关环境的,2017年全国状况;一个是有关经济的,2017年国民经济和社会发展状况。根据这两份报告,环境和经济呈现了明显的正相关,同向而行,同频共振。由此,“治污影响经济发展”、“环保冲击实体经济”等说法再次不攻自破。增速快、就业好、税收增,环保没有冲击经济...

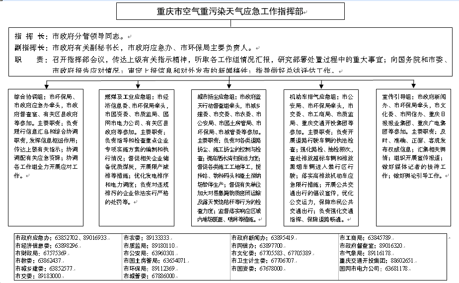
《重庆市空气重污染天气应急预案》

2018-01-19

近日,《市空气应急预案》印发,以进一步规范空气重污染天气应对工作,提高预测预警和应急处置能力,降低危害程度,确保环境安全和公众身体健康。全文如下:重庆市空气重污染天气应急预案1 总则1.1 编制目的进一步规范我市空气重污染天气应对工作,提高预测预警和应急处置能力,降低危害程度,确保环境安全和公众身体...

2017年绿色建材产业发展十大关键词盘点:水泥窑协同处置、错峰生产入选

2018-01-19

一方面,传统建材工业绿色转型发挥了非常重要的作用,在减少排放、辅助环境治理上大有作为。无论规模大小、现状如何,传统建材中大多数领域都已拥有“绿色”意识,并逐步走上了绿色环保的转型之路。另一方面,石墨烯、碳纤维、气凝胶等新材料遍地开花,为绿色建材产业发展提供了新动能。新年伊始,“2017年绿色建材产业...

烧结烟气脱硝技术进展与应用现状

2018-01-19

摘要:近年来,我国氮氧化物的排放量持续上升,对生态环境造成严重威胁,人们必须切实加强氮氧化物的排放控制。其中,烧结烟气的氮氧化物排放控制已成为钢铁行业污染治理的重中之重,开发并运用科学、高效的迫在眉睫。本文介绍了选择性催化还原法、臭氧氧化法、活性焦法三种主流技术,结合原理、优缺点等方面进行分析,为烧...

牵手互联网 医废监管如何转危为安?

2018-01-19

医疗废物不同于一般废弃物,携带着许多病毒和细菌,处理不当就会对生活产生不利影响,将对土壤、水和大气以及其他自然资源构成威胁,对人类自身的健康和生活环境也将造成严重危害。在2003年国务院发布的《医疗废物管理条例》要求各地实现专人负责制,对收集、贮存、运输、处置全程严格监管,建设集中处置中心无害化处置...

2018危废行业现状分析及前景预测

2018-01-19

近几年随着危废政策不断出台,监管力度逐渐增强,场热度递增,吸引了很多人的眼球。在督察重压下,非法处置危废将面临刑事处罚,从而导致需求加速释放。2000亿元的市场规模,50%的毛利率,这些数据让很多人心动不已,跃跃欲试。那么实际情况又是怎样的呢?危废供需现状分析产生量工业行业是我国危险废物的主要来源,...

上海如何解决装修垃圾出路问题?全市整体规划,拟建12个永久性建筑垃圾资源化利用工厂。【附:试点区建筑垃圾处置经验分享】

2018-01-19

上海近几年建筑垃圾产量猛增,消纳能力不足的短板凸显。近日,中国环境报记者自上海市绿化和市容管理局获悉,上海将规划建12个永久性建筑垃圾资源化利用工厂,年处理能力750万吨。目前已建立了规模不同、处理能力不同的18个临时建筑垃圾资源化处理点。 上海市5个区的建筑垃圾管理和处置工作先行先试,各有亮点。选...

目前国内的四大废品回收模式 哪一种能够长大?

2018-01-19

随着经济社会的快速发展,人民生活水平的不断提高,社会生产性和生活性废旧物资的产生量日益增多,抓好再生资源回收利用既有利于防止资源流失,促进资源节约型社会的建立,又有利于减少污染,改善城乡环境,推进生态、文明社会的发展。再生资源行业涌现出一批新型回收模式,这些新型回收模式具有创新度高、覆盖面广、代表性...

6月底前 长江沿线化工园区真要撤销?

2018-01-19

中国推动长江经济带发展领导小组办公室综合协调组组长、国家发改委基础产业司司长罗国三日前在京透露,是长江主要污染源之一,近年来,重化工企业沿长江“梯度转移”明显,恶意偷排突发风险高。“通过摸底调查,官方已基本掌握了长江经济带化工企业、化工园区的情况,目前,主要存在四方面问题:(1)环境敏感区域内尚存在...

餐厨垃圾微生物处理 湖南津市首开湖南省先河

2018-01-19

津市是镶嵌在洞庭湖西北岸上的一颗明珠。这里有“孟姜女”、“车胤囊萤夜读”历史人物传说,更有“关山烟树”、“洞庭鱼歌”、“嘉山日出”的自然风光。是湖南省一座小巧美丽的县级山水之城。近年来,这里旅游、餐饮业异军突起,随之而来的环境保护问题日臻突出,特别是被为主的有机垃圾处理问题深深困扰。围绕探索一条有机...

水环境系列(一):“河长制+PPP”将提速水环境市场

2018-01-19

本文要点“河长制”是解决问题的一项制度创新。“河长制”,即由中国各级党政主要负责人担任“河长”,负责辖区内河流的污染治理。意见提出确保到2018年底前,全面建立省、市、县、乡四级河长体系,“河长制”的建立和落实情况也将纳入中央环保督察。河长制制度最大的亮点在于将水环境保护模式从原来的“多头管理”变为...

环境安全城市化迅速推进 土壤污染管控加强农业防治

2018-01-19

回眸历史,自19世纪中期发起的第二次工业革命之后,欧美等发达国家污染事件频发。我国的土壤问题则在20世纪79年代末改革开放之后开始凸显。工业化和城市化迅速推进,环境安全管理模式粗放、工业污水废水无序超标排放、泄露及垃圾渗滤液等,严重危害了人类赖以生存的土壤。土壤安全与每个公民的健康息息相关,是经济社...

农村污水处理潜力大 2030年市场规模有望达2000亿

2018-01-19

排放问题严重随着社会经济的快速发展,农民经济收入不断提高,农民的生活方式也发生了巨大变化,自来水的普及,卫生洁具、洗衣机、沐浴等设施也走进平常百姓家,使得农村人均生活用水量和污水排放量增加,同时由于化肥的大量应用,减少了传统农家肥的使用,造成农村失去了重要消化途径。农村生活污水的无序排放,未经处理、...

警惕海中“PM2.5”微塑料 难降解的“隐形杀手”

2018-01-19

在距离人类生活圈最远的南极海水中,的身影再次被科学家“捕获”——记者从国家海洋局获悉,正在执行我国第34次南极科考任务的科考队成员近日在南极海域发现微塑料。这并不是人类首次在南极海域发现微塑料。2016年,日本九州大学与东京海洋大学公布的调查结果显示,南极海域漂浮着微塑料。科学家们认为:“这基本可以...

拍个照就能区分垃圾 剑桥咨询公司利用光学识别智慧垃圾分类

2018-01-19

人们在外出时,并不能够做到像在家中一样,同样注重垃圾的分类投放。市场研究及数据公司YouGov在一份近期为威立雅做出的报告中指出,投放中遇到的主要困难不是人们不愿意分类,而是对分类方法不甚了解。为了应对这一问题,从事产品设计和研发的剑桥咨询公司研制了一款概念性产品,使用民用摄像机作为光学识别系统的重...

英国咖啡爱好者为啥抓狂?从“拿铁税”看中英环境税有何不同?

2018-01-19

1月12日清晨,英国咖啡发烧友Sebastian起床后,跟往常一样,到咖啡馆喝咖啡。他是街角处那家咖啡馆的常客,随着叮当的声响,他走进店里。“来一杯拿铁。”Sebastian说。“趁着没调价,享受咖啡美味吧。”服务答。“要涨价了?”“是的先生,你没听说吗?喝咖啡也要收税了。”服务生笑着说。Sebas...

微生物絮凝剂在制酒废水处理方面的研究进展

2018-01-19

目前,我国酒精生产企业有千余家,制酒废水主要来自于生产过程中酒精蒸馏后产生的废水、生产设备的洗涤水、冲洗水,以及复杂生产过程中的冷却水等,废水年产量超过400 万t。酒精废水基本都是高浓度、高酸度的,对环境污染严重,其COD 浓度高达50000 mg/L,悬浮物SS 达10000 mg/L,总氮浓度...

NB-IoT能否推动智慧水务快速规模化?

2018-01-18

在水务领域,最近没有什么比NB-IoT更“NB”的消息了。2017年3月份,深圳水务全球第一个NB-IoT正式规模商用,在2020年之前将完成58万NB-IoT部署;6月份,福州智慧宣布正式启动规模商用部署,30万NB-IoT智能水表将启动部署;10月份,鹰潭10万NB-IoT智能水表商用上线,标志...

活性炭催化臭氧处理制药恶臭废气的研究

2018-01-18

摘要:制药企业特别是抗生素生产企业的废气具有大风量、低VOCs含量但是恶臭气味大,扰民严重的特点。对于抗生素生产企业废气恶臭气味扰民问题,一直以来都是环保治理的难点。本文采用的方法处理抗生素生产,通过活性炭对废气中污染物的吸附浓缩和催化臭氧氧化降解污染物,实现了对抗生素生产企业恶臭废气的有效处理,能...

摆脱“塑”缚 中国再迈重要一步

2018-01-18

1月5日,国家发展改革委在官网开辟专栏,公开向社会各界征求“”方面的建议,截止日期为1月31日。这一举动既寻常,又不寻常。说它“寻常”,这完全是中央政府及其组成部门回应环境保护领域重大问题的一种应有反应。而塑料够不够得上是一种“重大环境问题”?稍微回顾一下过去两年间,那些屡屡出现在主流媒体和公众视野...

被中国拒绝的废塑料流向哪里?

2018-01-18

根据美国行业协会(ISRI)的数据,过去中国承担了全球进口量的51%,回收纤维进口量的55%。但是随着中国禁废令的正式实施,废塑料进口许可证获批总量的大幅度下降以及不断加大的力度,这一现象发生了巨大变化。ISRI首席经济学家乔˙皮卡德说,中国的政策变化很快就开始“重塑全球回收格局”,而来自行业集团的...

十年“限塑令”后盼新策再战“白色污染”

2018-01-18

弹指一挥间,“”发布已经过去十年,近日国家发改委网站发布的《我为防治建言献策》的消息再次将其引起大众的视野:“限塑令”实施的结果如何,可谓一言难尽,不过快递、外卖等新业态对塑料包装的需求与日俱增,那我国与“”的拉锯战将何去何从?事实上,政府也正是注意到这一矛盾的凸显,才会邀请社会各界围绕不同领域塑料...

防风险将成今年PPP“重头戏” 江苏严把PPP项目入库关

2018-01-18

据记者了解,到目前为止,江苏、山东、内蒙古、安徽、湖南、湖北等20多个省区市已公布了2018年PPP工作计划。从这些工作计划中可以看到,2018年各地将进一步推进落地,尤其是基础设施、大型重点项目、民生领域等成为工作推进的重点。同时,防范风险也成为2018年推进PPP工作的“重头戏”之一。从不久前召...

环保税首次申报 4类应税污染物的计算方法送给你

2018-01-18

《中华人民共和国法》已于2018年1月1日起施行,首次申报期为4月1日~4月15日。法将物、水污染物、固体废物和噪声4类污染物列入征税对象。对应税企业来说,该如何依法计算缴纳环境保护税?《中华人民共和国环境保护税法》第八条规定,应税大气污染物、水污染物的污染当量数,以该污染物的排放量除以该污染物的污...

活性污泥中水的存在形式及去除方式

2018-01-18

法是中最常用的一种生物净化方法,活性污泥沉淀后绝大部分是水分,因为结合形式不同,污泥中的水的分类也不同。本文带大家了解一下中,污泥中水分的分类及去除方式!污泥中的水分的分类污泥中水的存在形式有:间隙水、毛细水、表面吸附水和内部结合水。1、间隙水是指被大小污泥颗粒包围的水分。2、毛细结合水是指水在固体...

铁腕治污倒逼产业升级 环保督查与经济发展并不矛盾

2018-01-18

在刚过去的2017年,随着供给侧改革推进、经济转型发展的步伐,环境保护水平亦再创新高。环境保护部部长李干杰上月10日在中国环境与发展国际合作委员会(下称“国合会”)2017年年会上表示,5年来,中国特色的模式基本形成。作为国务院《行动计划》(下称“”)第一阶段的收官之年,2017年,京津冀及周边区域...

云南畜禽养殖废弃物资源化利用工作方案

2018-01-18

日前,《省畜禽资源化利用工作方案》。全文如下:云南省畜禽养殖废弃物资源化利用工作方案推进畜禽养殖废弃物资源化利用,是保障畜产品有效供给和促进农业可持续发展的重要举措,是保护良好生态和改善城乡居民生产生活环境的必然要求,是重大的民生工程.为贯彻落实«国务院办公厅关于加快推进畜禽养殖废弃物资源化利用的意...

安徽马鞍山市智能土壤样品库建成投用

2018-01-18

今后,在过程中采集到的土壤样品也将像档案一样“归档保存”。1月15日,马鞍山日报记者从马鞍山市环境监测中心站了解到,马鞍山市智能土壤样品库已于日前建成并投入使用,该样品库总库容量为一万个瓶装样品及三十个土壤剖面柱状样品,预计可满足该市三十年左右的土壤样品容量。据了解,这也是全国地市级环境监测中心站建...

河南城市生活垃圾处理率达98.74%

2018-01-18

改善人居环境,解决垃圾“围城”“堆山”“填河”……1月16日,省政府新闻办公室召开第五场2017年河南省重点民生实事系列新闻发布会,向社会公众介绍河南城市工作的相关情况。河南省住房城乡建设厅党组成员、副厅长郭风春在进行新闻发布时表示,截至目前,全省设市城市处理率达到了98.74%,县城生活垃圾处理率...

国家海洋局:我国首次摸清陆域入海污染源分布

2018-01-18

国家海洋局17日在围填海新闻发布会上公布2017年陆源入海污染源排查结果,全国共有陆源入海污染源9600个,这意味着平均2公里海岸线就存在一个污染源。这次陆源入海污染源排查是我国首次摸清全国陆域入海污染源分布,将为我国近岸海域环境污染保护打下坚实基础。1月17日,国家海洋局围填海情况新闻发布会现场。...